Children of the Coal Shadow: A 1903 News Report

In the wake of the 1902 Coal Strike, the editorial team at McClure’s Magazine made the decision to explore the legacy of the strike and peculiar lands of Pennsylvania’s Coal Region. In February 1903, McClure’s published two lengthy stories about the anthracite coal fields. One, “The Right to Work” by Lincoln Steffens, explored the intense violence that took place […]
Boeing 737-8 MAX reported a pitch trim issue or failure and returned origin

Due to internet piracy we needed to close access to proxies. If you have to use the proxy of your company, contact us. We’ll check the IP address and possibly reenable access. The benefits of subscriptionGet the news right onto your desktop when they happenPut the news on your website/in your newspaper By subscribing […]
Systemd 248 Released: A concept of system extension images is introduced
systemd System and Service Manager CHANGES WITH 248: * A concept of system extension images is introduced. Such images may be used to extend the /usr/ and /opt/ directory hierarchies at runtime with additional files (even if the file system is read-only). When a system extension image is activated, its /usr/ and /opt/ hierarchies and […]
Cyble (YC W21) Is Hiring

About Cyble Cyble is a cyber intelligence company that empowers organizations with darkweb & cybercrime monitoring and mitigation services. About the role Skills: Go, MySQL, PHP What You’ll Do At CYBLE • Write clean, well-designed code Produce detailed specifications Troubleshoot, test and maintain the core product software and databases to ensure strong optimization and functionality […]
Suppressing a gene by using its antibody can lead to tooth growth: animal study

Japan, March 29, 2021 New drug to regenerate lost teeth Antibody for USAG-1 shown to stimulate tooth growth Tooth loss is a widespread problem in adults and results in poor quality of life. Currently, solutions to this problem include artificial teeth and implants. But these aren’t as good as “real teeth,” and they don’t markedly […]
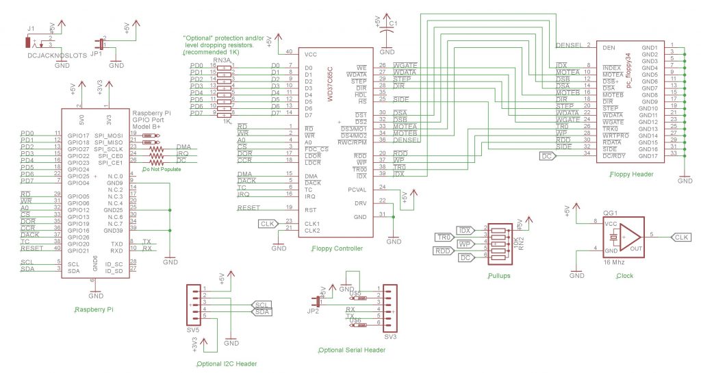
Raspberry Pi Floppy Controller Board

In this post, I create a floppy controller for my raspberry pi model 4 B. [embedded content] Purpose If there’s one criticism I hear more often than any other about the pi, it’s “I wish my Raspberry Pi had a floppy drive“. It’s really shocking that the pi doesn’t have the ubiquitous 34-pin floppy header […]
Elizabeth Loftus Changed the Meaning of Memory

Elizabeth Loftus was in Argentina, giving talks about the malleability of memory, in October, 2018, when she learned that Harvey Weinstein, who had recently been indicted for rape and sexual assault, wanted to speak with her. She couldn’t figure out how to receive international calls in her hotel room, so she asked if they could […]
EC2 Serial Console

Fixing production issues is one of the key responsibilities of system and network administrators. In fact, I’ve always found it to be one of the most interesting parts of infrastructure engineering. Diving as deep as needed into the problem at hand, not only do you (eventually) have the satisfaction of solving the issue, you also […]
Dover (YC S19) is hiring our first Growth Product Engineer

The Company Dover is building the first end-to-end recruiting orchestration platform for the world’s top companies. We combine best-in-class candidate evaluation technology with bespoke process automation to help companies find and hire top talent for their open roles. Recruiting is a $50B/year industry in the US, but recruiting departments and agencies still have incredibly manual […]
C# 9 top-level programs and target-typed expressions

.NET 5 (released in November 2020) includes support for C# 9, a major new version of the C# programming language. This series of articles explores the new features in .NET’s main programming language. In this first article, we’ll look at top-level statements and target-typed new and conditional expressions. These features make C# less verbose and […]